12月30日,2026年的国补信息公布,咱们机佬最温雅的汽车、家电、数码家具在第七到第十条:
(七)救援汽车报废更新。个东谈主销耗者报废登记在本东谈主名下的乘用车,并购买纳入《减免车辆购置税的新动力汽车车型目次》的新动力乘用车或2.0升及以下排量燃油乘用车的,予以汽车报废更新补贴救援,购买新动力乘用车补贴车价的12%(最高不晋升2万元)、购买2.0升及以下排量燃油乘用车补贴车价的10%(最高不晋升1.5万元)。
(八)救援汽车置换更新。个东谈主销耗者转让登记在本东谈主名下的乘用车,并购买纳入《减免车辆购置税的新动力汽车车型目次》的新动力乘用车或2.0升及以下排量燃油乘用车的,予以汽车置换更新补贴救援,购买新动力乘用车补贴车价的8%(最高不晋升1.5万元)、购买2.0升及以下排量燃油乘用车补贴车价的6%(最高不晋升1.3万元)。
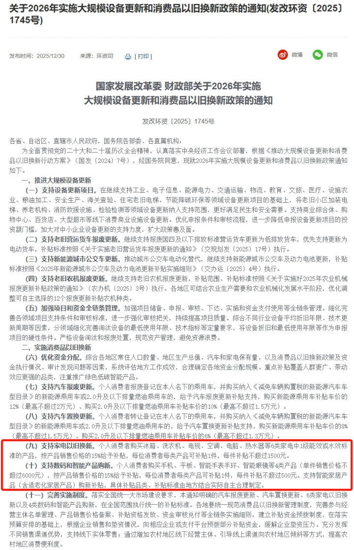
(九)救援家电以旧换新。个东谈主销耗者购买雪柜、洗衣机、电视、空调、电脑、开水器等6类家电中1级能效或水效轨范的家具,按家具销售价钱的15%予以补贴,每位销耗者每类家具可补贴1件,每件补贴不晋升1500元。
(十)救援数码和智能家具购新。个东谈主销耗者购买手机、平板、智高东谈主表手环、智能眼镜等4类家具(单件销售价钱不晋升6000元),按家具销售价钱的15%予以补贴,每位销耗者每类家具可补贴1件,每件补贴不晋升500元。救援智能家居家具(含适老化家居家具)购新补贴,具体补贴品类、补贴轨范由场所集结本体自主合理制定。

省流:
手机补贴基本没变,已经6000元以下的机型能力补、最高补15%、单件上限500元(即3333元以上的家具,最多补500元)。
札记本补贴比例下落,从原来的20%降至15%,额度从最高2000元下落至最高1500元。
12月30日,iQOO Z11 Turbo的外不雅解禁,新机有沧浪浮光、光晕粉、极夜黑、天光白4个配色↓。官方暗意这一代莫得Pro+。

把柄爆料,iQOO Z11 Turbo是骁龙8 Gen 5,6.59英寸中等尺寸的屏幕,7600mAh电板,2亿像素HP5主摄(1/1.56型),有金属中框+玻璃后盖+超声波指纹,IP68+IP69,1月发布。
12月30日,闲聊站放出vivo X300 Ultra的爆料:新机将搭载6.82英寸2K京东方直屏OLED、直边金属中框、大圆奥利奥相机造型,了得和前代接近、取消拍照键。
本合计X300 Pro不加拍照侧键,是因为品级原因,原来是全系取消。
不开打趣,用X200 Ultra的拍照按键合手拍,已经挺好用的。

【vivo X300 Ultra】现存爆料汇总:
预测3月发布;
6.82英寸2K京东方直屏OLED,100W快充;
- 主摄索尼LYTIA 901(即IMX09E,1/1.12型,2亿像素,0.7μm。16合1的2x2 OCL,22nm工艺。救援DCG HDR+VS,动态范围晋升100dB,约合16.6EV),等效35mm;
- 超广角1/1.28型超广角;
- 1/1.4型2亿像素三星HPE长焦,等效85mm。
没意想仅仅一年时辰,拍照按键又要被淹没了:我是旧期间的残党,新期间莫得能载我的船……

